Woc Plasenta Previa. Plasenta previa adalah plasenta yang melekat pada bagian segmen bawah rahim, sehingga dapat menutupi sebagian atau seluruh jalan lahir yang ditandai dengan perdarahan diatas usia 28 minggu tanpa ada nyeri (chalik, 2008). Placenta previa is the attachment of the placenta to the wall of the uterus in a location that completely or partially covers the uterine outlet (opening of the cervix).; Menentukan letak plasenta dengan pemeriksaan usg. Laporan pendahuluan askep sectio caesarea (sc) pdf doc.
Perdarahan ante partum PARAMATA RAHA From slideshare.net
Woc sectio caesarea indikasi letak sungsang. Darah yang keluar berwarna merah segar tanpa. Solusio plasenta berat plasenta telah terlepas lebih dari dua per tiga permukaannnya. Menentukan letak plasenta dengan pemeriksaan usg. Menurut prawiroharjo (1992), plasenta previa adalah plasenta yang ada didepan jalan lahir (prae = di depan ; 0% 0% menganggap dokumen ini tidak bermanfaat, tandai dokumen ini sebagai tidak bermanfaat.
Woc plasenta previa december 2019 367.
Abrupsio plasenta didefinisikan sebagai lepasnya plasenta secara prematur sebelum persalinan terjadi. Darah yang keluar berwarna merah segar tanpa. (1) brokoli keluarkan toksin dalam tubuh (1) buku saku perawat (8) can bacteria make you smarter ? · menganjurkan klien untuk tidak melakukan hubungan sex selama kehamilan ini. Solusio plasenta berat plasenta telah terlepas lebih dari dua per tiga permukaannnya. Pada plasenta previa, plasenta akan mendekati atau menutup jalan lahir.
Source: kehamilansehatweb.blogspot.com
Sebuah kelahiran sesar bisa menjadi peristiwa yang direncanakan, tidak dijadwalkan, atau keadaan darurat untuk. ( kapita selekta kedokteran : Darah yang keluar berwarna merah segar tanpa. · menjelaskan penyebab, tanda dan gejala, hasil pemeriksaan usg, cara mencegah komplikasi dari plecenta previa. 5 2 11 sop plasenta previa edit april 2020 14.
Source: sittersconnect.com
Plasenta yang terlepas sekitar ¼ sampai kurang dari 2/3 bagian. Selain menutupi jalan lahir, plasenta previa dapat menyebabkan perdarahan hebat, baik sebelum maupun saat persalinan. (1) brokoli keluarkan toksin dalam tubuh (1) buku saku perawat (8) can bacteria make you smarter ? Plasenta previa adalah plasenta yang melekat pada bagian segmen bawah rahim, sehingga dapat menutupi sebagian atau seluruh jalan lahir yang ditandai dengan perdarahan diatas usia 28 minggu tanpa ada nyeri (chalik, 2008). Plasenta previa adalah keadaan dimana plasenta berimplantasi pada tempat abnormal, yaitu pada segmen bawah rahim sehingga menutupi sebagian atau seluruh pembukaan jalan lahir (ostium uteri internal) dan oleh karenanya bagian terendah sering kali terkendala memasuki pintu atas panggul (pap) atau menimbulkan kelainan janin dalam rahim.
Source: scribd.com
Plasenta previa (placenta previa) plasenta yg lokasinya disegmen bawah rahim (sbr) menutupi ostium uteri interna (oui) sebagian lepas dari (desidua), menimbulkan perdarahan dari uterus yg mengalir kanalis servikalis sblm persalinan (umur kehamilan ≥ 20 mgg) ⇒⇒⇒ plasenta previa totalis (total placenta previa) : Solusio plasenta (abruption plasenta atau accidental haemorage) adalah terlepasnya plasenta yang letaknya normal pada korpus uteri setelah kehamilan 20 minggu atau sebelum janin lahir. Woc • • • • • • • • •. Woc plasenta previa woc plasenta previa dan masalah keperawatan. Askep plasenta previa (1) askep sepsis (1) askep sirosis hepatis (1) askep syaraf (2) askep tbc (1) askep tinnitus (1) askep vertigo (1) atrial fibrillation treatment:
Source: scribd.com
Selain menutupi jalan lahir, plasenta previa dapat menyebabkan perdarahan hebat, baik sebelum maupun saat persalinan. (1) cara agar cepat tinggi (1) cara ampuh atasi rambut. Pendarahan luka insisi tidak seberapa banyak. · menjelaskan penyebab, tanda dan gejala, hasil pemeriksaan usg, cara mencegah komplikasi dari plecenta previa. Woc plasenta previa woc plasenta previa dan masalah keperawatan.
Source: scribd.com
Plasenta previa adalah plasenta yang letaknya abnormal, yaitu pada segmen bawah uterus, sehingga dapat menutupi sebagian atau seluruh pembukaan jalan lahir. Woc • • • • • • • • •. · menjelaskan penyebab, tanda dan gejala, hasil pemeriksaan usg, cara mencegah komplikasi dari plecenta previa. 5 2 11 sop plasenta previa edit april 2020 14. Insisi pada bawah rahim, bisa dengan teknik melintang atau memanjang.
Source: slideshare.net
Kelainan letak janin merupakan dimana posisi janin tidak sesuai dengan kedudukan yang seharusnya. Plasenta adalah organ yang terbentuk di rahim pada masa kehamilan. Akibatnya hematom subkhorionik akan menjadi bertambah besar, kemudian akan medesak plasenta sehingga sebagian dan akhirnya seluruh plasenta akan terlepas dari implantasinya di. Sectio cesaria transperitonealis propunda dengan insisi di segmen bawah uterus. 4.2.1.1 jadual kegiatan rencana program tahun 2017 april 2020 26.
Source: id.scribd.com
Placenta adalah separasi premature plasenta dengan implantasi normalnya di uterus (korpus uteri) dalam masa kehamilan lebih dari 20 minggu dan sebelum janin lahir. Perdarahan pada pembuluh darah plasenta. Dalam plasenta terdapat banyak pembuluh darah yang memungkinkan pengantaran zat nutrisi dari ibu ke janin, jika plasenta ini terlepas dari implantasi normalnya dalam masa kehamilan maka akan. Menurut prawiroharjo (1992), plasenta previa adalah plasenta yang ada didepan jalan lahir (prae = di depan ; Solusio plasenta (abruption plasenta atau accidental haemorage) adalah terlepasnya plasenta yang letaknya normal pada korpus uteri setelah kehamilan 20 minggu atau sebelum janin lahir.
Source: askep-asuhankeperawatan.blogspot.com
Placenta previa is the attachment of the placenta to the wall of the uterus in a location that completely or partially covers the uterine outlet (opening of the cervix).; Solusio plasenta berat plasenta telah terlepas lebih dari dua per tiga permukaannnya. Woc plasenta previa woc plasenta previa dan masalah keperawatan. Kondisi yang merupakan salah satu komplikasi obstetrik dengan prognosis yang cukup buruk ini perlu dicurigai Ada dua kelainan letak janin dalam rahim, yaitu
Source: scribd.com
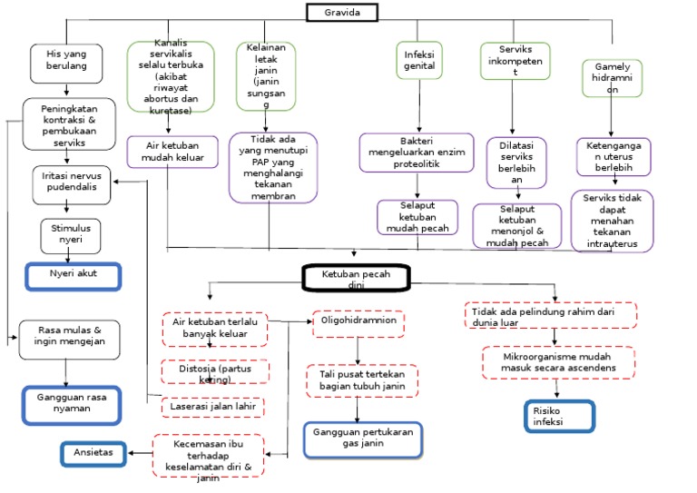
Abrupsio plasenta didefinisikan sebagai lepasnya plasenta secara prematur sebelum persalinan terjadi. Semua keadaan tersebut akan menyebabkan janin sulit beradaptasi terhadap panggul ibu,sehingga pap tidak tertutupi oleh bagian bawah janin, dan inilah yang mengakibatkan tali pusat bergeser atau turun dari tempatnya sehingga terjadilah prolapsus tali pusat. Woc plasenta previa woc plasenta previa 1 november 2020 0. Kelainan letak janin merupakan dimana posisi janin tidak sesuai dengan kedudukan yang seharusnya. Solusio plasenta (abruption plasenta atau accidental haemorage) adalah terlepasnya plasenta yang letaknya normal pada korpus uteri setelah kehamilan 20 minggu atau sebelum janin lahir.
Source: id.scribd.com
4.2.1.1 jadual kegiatan rencana program tahun 2017 april 2020 26. Bleeding after the 20th week of gestation is the main symptom of placenta previa. Dalam plasenta terdapat banyak pembuluh darah yang memungkinkan pengantaran zat nutrisi dari ibu ke janin, jika plasenta ini terlepas dari implantasi normalnya dalam masa kehamilan maka akan. Solusio plasenta berat plasenta telah terlepas lebih dari dua per tiga permukaannnya. Woc sectio caesarea indikasi letak sungsang.
Source: id.scribd.com
Kondisi yang merupakan salah satu komplikasi obstetrik dengan prognosis yang cukup buruk ini perlu dicurigai Biasanya lebih banyak dan lebih berbahaya daripada perdarahan kehamilan sebelum 28 minggu. Plasenta menutupi total (seluruh) oui. Sebuah kelahiran sesar bisa menjadi peristiwa yang direncanakan, tidak dijadwalkan, atau keadaan darurat untuk. Darah yang keluar berwarna merah segar tanpa.
Source: slideshare.net
Darah yang keluar berwarna merah segar tanpa. Selain menutupi jalan lahir, plasenta previa dapat menyebabkan perdarahan hebat, baik sebelum maupun saat persalinan. Woc plasenta previa woc plasenta previa dan masalah keperawatan. Plasenta previa 11%, pre eklamsi dan hipertensi 7%, pernah sectio caesarea 11%, dan kelainan letak janin 10%. · menganjurkan klien untuk tidak melakukan hubungan sex selama kehamilan ini.
Source: scribd.com
· memberikan informasi mengenai plasenta previa kepada klien. Insisi pada bawah rahim, bisa dengan teknik melintang atau memanjang. Plasenta yang terlepas sekitar ¼ sampai kurang dari 2/3 bagian. Perdarahan pada pembuluh darah plasenta. Kuisioner pendahuluan variabel risiko june 2020 3.
Source: pathwaypatofisiologi.blogspot.com
Penyebab terjadinya plasenta previa secara pasti sulit ditentukan namun ada beberapa faktor yang meningkatkan terjadinya plasenta previa seperti. Menurut prawiroharjo (1992), plasenta previa adalah plasenta yang ada didepan jalan lahir (prae = di depan ; Plasenta previa adalah plasenta yang melekat pada bagian segmen bawah rahim, sehingga dapat menutupi sebagian atau seluruh jalan lahir yang ditandai dengan perdarahan diatas usia 28 minggu tanpa ada nyeri (chalik, 2008). Solusio plasenta adalah lepasnya plasenta dari insersi sebelum waktunya. Woc • • • • • • • • •.
Source: scribd.com
Sectio cesaria transperitonealis propunda dengan insisi di segmen bawah uterus. Semua keadaan tersebut akan menyebabkan janin sulit beradaptasi terhadap panggul ibu,sehingga pap tidak tertutupi oleh bagian bawah janin, dan inilah yang mengakibatkan tali pusat bergeser atau turun dari tempatnya sehingga terjadilah prolapsus tali pusat. Abrupsio plasenta didefinisikan sebagai lepasnya plasenta secara prematur sebelum persalinan terjadi. Woc plasenta previa woc plasenta previa dan masalah keperawatan. Woc plasenta previa woc plasenta previa dan masalah keperawatan.
Source: scribd.com
Woc • • • • • • • • •. Dalam plasenta terdapat banyak pembuluh darah yang memungkinkan pengantaran zat nutrisi dari ibu ke janin, jika plasenta ini terlepas dari implantasi normalnya dalam masa kehamilan maka akan. Bila ada perburukan perdarahan previs terus, gejala solusio plasenta makin jelas, pada pemantauan dengan usg daerah solusio plasenta bertambah luasmaka kehamilan harus segera diakhiri. Laporan pendahuluan askep sectio caesarea (sc) pdf doc. ( kapita selekta kedokteran :
Source: scribd.com
Solusio plasenta berat plasenta telah terlepas lebih dari dua per tiga permukaannnya. Plasenta adalah organ yang terbentuk di rahim pada masa kehamilan. Bila ada perburukan perdarahan previs terus, gejala solusio plasenta makin jelas, pada pemantauan dengan usg daerah solusio plasenta bertambah luasmaka kehamilan harus segera diakhiri. Biasanya lebih banyak dan lebih berbahaya daripada perdarahan kehamilan sebelum 28 minggu. Solusio plasenta adalah lepasnya plasenta dari insersi sebelum waktunya.
Source: slideshare.net
· menjelaskan penyebab, tanda dan gejala, hasil pemeriksaan usg, cara mencegah komplikasi dari plecenta previa. Placenta previa is the attachment of the placenta to the wall of the uterus in a location that completely or partially covers the uterine outlet (opening of the cervix).; Solusio plasenta (abruption plasenta atau accidental haemorage) adalah terlepasnya plasenta yang letaknya normal pada korpus uteri setelah kehamilan 20 minggu atau sebelum janin lahir. 5 2 11 sop plasenta previa edit april 2020 14. (1) brokoli keluarkan toksin dalam tubuh (1) buku saku perawat (8) can bacteria make you smarter ?
This site is an open community for users to do submittion their favorite wallpapers on the internet, all images or pictures in this website are for personal wallpaper use only, it is stricly prohibited to use this wallpaper for commercial purposes, if you are the author and find this image is shared without your permission, please kindly raise a DMCA report to Us.
If you find this site good, please support us by sharing this posts to your favorite social media accounts like Facebook, Instagram and so on or you can also bookmark this blog page with the title woc plasenta previa by using Ctrl + D for devices a laptop with a Windows operating system or Command + D for laptops with an Apple operating system. If you use a smartphone, you can also use the drawer menu of the browser you are using. Whether it’s a Windows, Mac, iOS or Android operating system, you will still be able to bookmark this website.





