Skema Power Btl. Harga kit power amply ic tda 2005 btl stereo 80w plus heatsink. Setelah bulan kemarin sudah saya posting skema rangkaian btl transistor. Saya belum melakukan uji coba btl dengan power amplifier daya watt besar. Mas ikhin 19 august 2020 at 12:39.
Btl Power Safari 400 Watt From 1yearofhelpingothers.blogspot.com
Converter video audio dan image; Dari skema rangkaian diatas terlihat bahwa dalam konfigurasi rangkaian dari amplifier tda2005 terdiri dari dua varian, dimana yang pertama adalah konfigurasi rangkaian stereo dan konfigurasi jembatan (bridge). We used the tda2030 to build many power amplifier projects, but they have lower power than 30 watts. Mas ikhin 19 august 2020 at 12:39. Skema power amplipier yang menghasilkan output 500 watt memiliki penjabaran yang lebih simple. Saya akan berbagi kepada para pecinta elektronika bagaimanakah rangkaian dan layout power ampli btl tda 2003 yang sederhana,jadi para pemirsa bisa bekarya dengan mudah dan modal yang relatif rendahhh.
We used the tda2030 to build many power amplifier projects, but they have lower power than 30 watts.
Pembayaran mudah, pengiriman cepat & bisa cicil 0%. Berikut ini kita akan menggunakan kit rangkaian btl yang banyak dijual dipasaran, yaitu namanya kit btl atau filter btl atau ada juga yang menyebut pre amp btl. Pada skema pakai ic tda2030 bisa diganti. Perbedaan keduanya adalah pada konfigurasi jembatan daya keluaran dari amplifier. Harga kit power amply ic tda 2005 btl stereo 80w plus heatsink. Skema power amplipier yang menghasilkan output 500 watt memiliki penjabaran yang lebih simple.
Source: sewahost.blogspot.co.id
Beli kit power btl 5000 watt online berkualitas dengan harga murah terbaru 2021 di tokopedia! Rangkaian amplifier btl dengan ic tda 2030 bahwa kerja dari rangkain ini yaitu menggunakan metode bridge (jembatan).yaitu dengan menggabungkan 2 buah rangkaian amplifier ocl yang dimaksudkan untuk mendapatkan power output yang lebih besar dari rangkain ocl.di dalam rangkain ini yang menjadi brige (jembatan) yaitu r5 dengan tahanan 22k. Saya belum melakukan uji coba btl dengan power amplifier daya watt besar. Skema rangkaian power amplifier btl. Adalah yg versi btl ,, jika ingin di btl mau stereo berati harus pakai 2 buah ic la4440,,.
Source: myebooksdoc.blogspot.com
Tl (bridge) atau tunggal berakhir. Power btl hanya digunakan untuk mendrive satu speaker besar, 2. Dalam setup tunggal berakhir, memimpin keluaran pergi. We used the tda2030 to build many power amplifier projects, but they have lower power than 30 watts. Converter video audio dan image;
Source: baharelectronic.com
Bagi anada yang suka otak atik elektronika,ingin power amplifier anda yang setereo dibuat mono tanpa merubah rangkaian inti power amplifier anda,berikut rangkaiannya: La4440 is a dual channel audio power amplifier. Sitem btl power amplifier adalah: Skema power amplifier btl power amplifier menggunakan ic. Harga kit power amplifier dc 100w 100 watt btl 12 volt.
Source: skemaku.com
Skema rangkaiannya adalah sebagai berikut : Untuk layout pcb bisa anda buat sendiri sesuai dengan skema sebelumnya. Skema btl driver hanya dengan 1 resistor 33k. Harga kit power amplifier dc 100w 100 watt btl 12 volt. Converter video audio dan image;
Source: zoom.umelecforum.ru
Skema power amplifier btl power amplifier menggunakan ic. Power transistor dan transformator lebih panas. Bagi anada yang suka otak atik elektronika,ingin power amplifier anda yang setereo dibuat mono tanpa merubah rangkaian inti power amplifier anda,berikut rangkaiannya: Beli kit power btl 5000 watt online berkualitas dengan harga murah terbaru 2021 di tokopedia! Beli pcb power amplifier btl 45watt ic la4440 4440 power mobil tornado.
Source: zoom.umelecforum.ru
Pembayaran mudah, pengiriman cepat & bisa cicil 0%. Sumber tegangan yang diperlukan untuk power ini adalah sekitar. Btl versi skema pabrik bila masih ingin lebih dalam lagi silakan coba dengan satu tingkat lagi, yaitu dengan tiga buah resistor disambung seri dan tentunya dua buah kondensator. Harga kit power amplifier dc 12volt 4 x 40 watt btl toshiba. Skema rangkaian timer menggunakan ic 4060b;
Source: skema-power-amplifier.blogspot.com
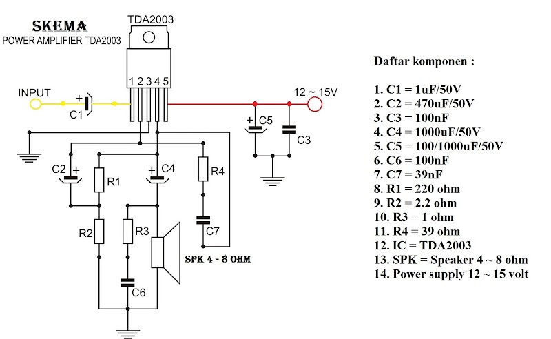
Pada dasarnya merakit power amplifier ini bisa dilakukan dengan mudah, ada beberapa hal yang perlu dipersiapkan. Biasanya hanya diterapkan pada power berdaya menengah ke bawah. Powor amli tda 2003 ini biasa ya digunakan di dalam ruangan seperti di kamar tidur, ruangan rapat , klas dll. Untuk layout pcb bisa anda buat sendiri sesuai dengan skema sebelumnya. Perbedaan keduanya adalah pada konfigurasi jembatan daya keluaran dari amplifier.
Source: bagoeselektronic.blogspot.com
Rangkaian skematik ini cukup sederhana. Beli kit power btl 5000 watt online berkualitas dengan harga murah terbaru 2021 di tokopedia! Skema rangkaian timer menggunakan ic 4060b; Skema rangkaian power amplifier la4508 sumber electronica ro. Berikut ini kita akan menggunakan kit rangkaian btl yang banyak dijual dipasaran, yaitu namanya kit btl atau filter btl atau ada juga yang menyebut pre amp btl.
Source: 1yearofhelpingothers.blogspot.com
Harga kit power mini mono la4440 12v dc btl tone control ampli ranic 356. Skema rangkaiannya adalah sebagai berikut : Harga kit power amplifier dc 12volt 4 x 40 watt btl toshiba. Beli kit power btl 5000 watt online berkualitas dengan harga murah terbaru 2021 di tokopedia! Btl versi skema pabrik bila masih ingin lebih dalam lagi silakan coba dengan satu tingkat lagi, yaitu dengan tiga buah resistor disambung seri dan tentunya dua buah kondensator.
Source: skemapower.blogspot.com
Rangkaian power amplifier tda 7265 adalah seperti skema dibawah ini. 5 rekomendasi skema power amplifier terbaik. Skema rangkaian power amplifier la4508 sumber electronica ro. Rangkaian power amplifier tda 7265 adalah seperti skema dibawah ini. Skema rangkaian ampliefier ic la4440 | ampliefier yang dibekali ic la4440 ini merupakan penguat suara berdaya rendah yang mampu.
Source: skema-power-amplifier.blogspot.com
We used the tda2030 to build many power amplifier projects, but they have lower power than 30 watts. Saya belum melakukan uji coba btl dengan power amplifier daya watt besar. Skema power amplipier yang menghasilkan output 500 watt memiliki penjabaran yang lebih simple. Dua unit power amplifier digabungkan secara sambungan jembatan bisa membentuk satu power amplifier yang lebih besar dayanya.sistem amplifier ini dalam bahasa inggris disebut budge transformer less disingkat btl.sistem amplifier ini dapat memperbesar suara amplifier sekitar 2,8 kali dari sebelumya. Tl (bridge) atau tunggal berakhir.
Source: yohanindrawijaya.blogspot.com
Converter video audio dan image; 1.rangkaian stereo alias (bukan btl) 2.rangkaian btl (stereo yang digabungkan sehingga jadi mono) ic jenis ini adalah jenis ic yang memerlukan heatsink (pendingin alumunium) karena saat bekerja ic ini akan panas. Mas ikhin 19 august 2020 at 12:39. Untuk cara merubahnya bisa lihat keuntungan merubah menjadi 2 tingkat pada power ocl 150 watt. La4440 is a dual channel audio power amplifier.
Source: skemapower.blogspot.com
Today, we try to use the tda2050, which has the output power about 50 watts that shape and easy to use as well. Untuk ic bisa diganti menggunakan tda2030, tda2040, lm1875. Setelah bulan kemarin sudah saya posting skema rangkaian btl transistor. Rangkaian power amplifier tda 7265 adalah seperti skema dibawah ini. Skema rangkaiannya adalah sebagai berikut :
Source: zoom.umelecforum.ru
Skema btl driver hanya dengan 1 resistor 33k. Skema rangkaian power amplifier la4508 sumber electronica ro. La4440 is a dual channel audio power amplifier. Skema fbt tester /lops tester; Rangkaian power amplifier btl ic tda2030.
Source: stone.umelecforum.ru
Untuk layout pcb bisa anda buat sendiri sesuai dengan skema sebelumnya. This project is stereo that easy to builds can adjust volume, tone and balanced sound. Skema power amplipier yang menghasilkan output 500 watt memiliki penjabaran yang lebih simple. Dalam setup tunggal berakhir, memimpin keluaran pergi. Min mau tanya ni,,power 60 watt streo di btl,sesui dengan skema,bagaimana dengan supply tegangannya yg ct.mkch.
Source: skemapower.blogspot.com
Rangkaian skematik ini cukup sederhana. Saya akan berbagi kepada para pecinta elektronika bagaimanakah rangkaian dan layout power ampli btl tda 2003 yang sederhana,jadi para pemirsa bisa bekarya dengan mudah dan modal yang relatif rendahhh. Power amplifier system btl btl adalah singkatan dari bridge transformerless, yaitu system power amplifier yang menerapkan system jembatan dan meniadakan peran transformator impedansi di dalam melimpahkan daya outputnya kepada speaker. Harga kit power amply ic tda 2005 btl stereo 80w plus heatsink. Today, we try to use the tda2050, which has the output power about 50 watts that shape and easy to use as well.
Source: stone.umelecforum.ru
Saya belum melakukan uji coba btl dengan power amplifier daya watt besar. Skema fbt tester /lops tester; 5 rekomendasi skema power amplifier terbaik. Saya akan berbagi kepada para pecinta elektronika bagaimanakah rangkaian dan layout power ampli btl tda 2003 yang sederhana,jadi para pemirsa bisa bekarya dengan mudah dan modal yang relatif rendahhh. Untuk layout pcb bisa anda buat sendiri sesuai dengan skema sebelumnya.
Source: skema-power-amplifier.blogspot.com
Harga kit power amply ic tda 2005 btl stereo 80w plus heatsink. Next posting berikut adalah bagaimana cara pasang kit btl pada power amplifier. This project is stereo that easy to builds can adjust volume, tone and balanced sound. Rangkaian power amplifier tda 7265 adalah seperti skema dibawah ini. 1.rangkaian stereo alias (bukan btl) 2.rangkaian btl (stereo yang digabungkan sehingga jadi mono) ic jenis ini adalah jenis ic yang memerlukan heatsink (pendingin alumunium) karena saat bekerja ic ini akan panas.
This site is an open community for users to share their favorite wallpapers on the internet, all images or pictures in this website are for personal wallpaper use only, it is stricly prohibited to use this wallpaper for commercial purposes, if you are the author and find this image is shared without your permission, please kindly raise a DMCA report to Us.
If you find this site convienient, please support us by sharing this posts to your own social media accounts like Facebook, Instagram and so on or you can also bookmark this blog page with the title skema power btl by using Ctrl + D for devices a laptop with a Windows operating system or Command + D for laptops with an Apple operating system. If you use a smartphone, you can also use the drawer menu of the browser you are using. Whether it’s a Windows, Mac, iOS or Android operating system, you will still be able to bookmark this website.





