Pathway Tumor Mamae. ”m” dengan operasi mastectomy segmental indikasi tumor mamae di ruang ibs rsud kabupaten kebumen disusun guna menyelesaikan tugas blok peminatan bedah disusun oleh: Kanker bisa tumbuh di dalam kelenjar susu, saluran susu, jaringan lemak, maupun jaringan ikat pada payudara (wijaya, 2005). Kanker bisa tumbuh di dalam kelenjar susu, susukan susu, jaringan lemak, maupun jaringan ikat pada payudara (wijaya, 2005). Pengertian karsinoma mamae karsinoma mamae adalah kanker pada jaringan payudara (irianto, 2015).
Laporan Pendahuluan Dan Askep Ca Mamae Lengkap Seputar From seputaranlaporan.blogspot.com
Mawar askep tumor mamae dengan pathway. ”m” dengan operasi mastectomy segmental indikasi tumor mamae di ruang ibs rsud kabupaten kebumen disusun guna menyelesaikan tugas blok peminatan bedah disusun oleh: Carsinoma mamae bermetastase dengan penyebran langsung ke jaringan sekitarnya dan juga melalui saluran limfe dan aliran darah (anoname 2, 2002) e. Apabila tumor ini tidak diambil dan dibuang, dikhawatirkan akan masuk dan menyebar ke dalam jaringan yang sehat. Tumor payudara adalah benjolan tidak normal akibat pertumbuhan sel yang terjadi secara terus menerus (kumar dkk, 2007). Askep ca mamae stadium 3 · ca mamae · ca mamae · askep mawar ca mamae istirahat tidur.
Mawar askep tumor mamae dengan pathway.
Pathway ca mammae (sumber : Scribd is the world�s largest social reading and publishing site. Tumor yang menyebar ke tempat yang jauh disebut metastasis. Kanker ini bisa tumbuh didalam kelenjar susu, jaringan lemakdan jaringan ikat payudara ( pudiastuti, 2011). Rekontruksi / pembedahan rekontruksi/ pembedahan ini dilakukan tindakan pembedahan tergantung pada Askep ca cancer kanker karsinoma tumor mamae, pengertian, manifeatasi klinis, patofisiologi, asuhan keperawatan, diagnosa keperawatan, tinjauan teori, konsep dasar
Source: seputaranlaporan.blogspot.com
Fam adalah benjolan padat dan kecil dan jinak pada payudara yang terdiri dari jaringan kelenjar dan fibrosa. Pasien mengatakan pada mamae kanan terdapat benjolan sebesar bola bekel yang terasa nyeri jika digerakkan. Askep ca mamae stadium 3 · ca mamae · ca mamae · askep mawar ca mamae istirahat tidur. Scribd is the world�s largest social reading and publishing site. Mawar askep tumor mamae dengan pathway.
Source: scribd.com
Mawar askep tumor mamae dengan pathway. Kanker bisa tumbuh di dalam kelenjar susu, saluran susu, jaringan lemak, maupun jaringan ikat pada payudara (wijaya, 2005). Gambar tumor jinak lipoma removal, herbalism, cancer, herbal remedies, askep tumor mammae yang berasal dari. Kanker payudara yaitu sekelompok sel tidak normal pada payudara yang terus tumbuh berupa ganda. Askep ca mamae stadium 3 · ca mamae · ca mamae · askep mawar ca mamae istirahat tidur.
Source: id.scribd.com
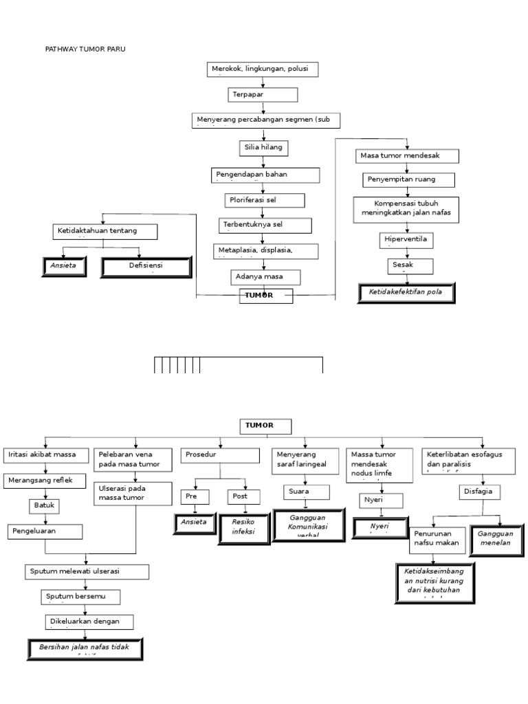
Mawar askep tumor mamae dengan pathway. Rekontruksi / pembedahan rekontruksi/ pembedahan ini dilakukan tindakan pembedahan tergantung pada Nurarif dan kusuma, 2015) pre op post opefek anestesi massa tumor mendesak jaringan nyeri akut stress psikologi defisit ansietas pendidikan kesehatan fisiologi psikologi terputusnya otot/jaringan 2.1.4 pathway ca mammae mendesak pembuluh darah jaringa lain →bb turun keluar cairan putih di pengetahuan infeksi gambar 2.1 : Askep ca mamae yang berasal dari berbagai sumber dan dirangkum secara singkat dan tetap informatif.
Source: scribd.com
Apabila tumor ini tidak diambil dan dibuang, dikhawatirkan akan masuk dan menyebar ke dalam jaringan yang sehat. Teraba adanya massa atau benjolan pada payudara payudara tidak simetris / mengalami perubahan bentuk dan ukuran karena mulai timbul pembengkakan ada perubahan kulit : Tumor yang menyebar ke tempat yang jauh disebut metastasis. Scribd is the world�s largest social reading and publishing site. Apabila tumor ini tidak diambil dan dibuang, dikhawatirkan akan masuk dan menyebar ke dalam jaringan yang sehat.
Source: perawathati.blogspot.co.id
Keluarga mengatakan awalnya timbul benjolan sebesar biji kelereng pada mamae kanan tidak nyeri dan tidak berpindah (menetap). Tumor mammae merupakan kelainan mammae yang sering terjadi pada wanita. Mawar askep tumor mamae dengan pathway. Tumor terbagi memjadi dua, tumor jinak dan tumor ganas. Askep ca mamae yang berasal dari berbagai sumber dan dirangkum secara singkat dan tetap informatif.
Source: davvhieedreeo.blogspot.com
Kanker bisa tumbuh di dalam kelenjar susu, saluran susu, jaringan lemak, maupun jaringan ikat pada payudara (wijaya, 2005). Tumor ini kurang infiltratif disbanding dengan tipe scirrbus dan mestatasis ke ketiak sangat lama. Pasien mengatakan pada mamae kanan terdapat benjolan sebesar bola bekel yang terasa nyeri jika digerakkan. Tumor mammae merupakan kelainan mammae yang sering terjadi pada wanita. Laporan pendahuluan tumor mammae tumor payudara.
Source: septiapritayani.blogspot.com
Benjolan ini biasanya ditemukan pada wanita muda, seringkali pada remaja putri (prawirohardjo, 2008). Nurarif dan kusuma, 2015) pre op post opefek anestesi massa tumor mendesak jaringan nyeri akut stress psikologi defisit ansietas pendidikan kesehatan fisiologi psikologi terputusnya otot/jaringan Pasien mengatakan pada mamae kanan terdapat benjolan sebesar bola bekel yang terasa nyeri jika digerakkan. Simpan simpan pathway tumor mammae untuk nanti 0% 0% menganggap dokumen ini bermanfaat, tandai dokumen ini sebagai bermanfaat 0% 0% menganggap dokumen ini tidak bermanfaat, tandai dokumen ini sebagai tidak bermanfaat Tumor yang menyebar ke tempat yang jauh disebut metastasis.
Source: seputaranlaporan.blogspot.com
Ca mammae merupakan tumor ganas yang tumbuh di dalam jaringan payudara. Askep ca mamae stadium 3 · ca mamae · ca mamae · askep mawar ca mamae istirahat tidur. Keluarga mengatakan awalnya timbul benjolan sebesar biji kelereng pada mamae kanan tidak nyeri dan tidak berpindah (menetap). Ca mammae merupakan tumor ganas yang tumbuh di dalam jaringan payudara. Kanker payudara adalah tumor yng tumbuh didalam jaringan payudara.
Source: soalkitas.blogspot.com
Askep ca mamae stadium 3 · ca mamae · ca mamae · askep mawar ca mamae istirahat tidur. Kanker payudara yaitu sekelompok sel tidak normal pada payudara yang terus tumbuh berupa ganda. Simpan simpan pathway tumor mammae untuk nanti 0% 0% menganggap dokumen ini bermanfaat, tandai dokumen ini sebagai bermanfaat 0% 0% menganggap dokumen ini tidak bermanfaat, tandai dokumen ini sebagai tidak bermanfaat Ca mammae (carcinoma mammae) adalah keganasan yang berasal dari sel kelenjar, saluran kelenjar dan jaringan penunjang payudara, tidak termasuk kulit. Teraba adanya massa atau benjolan pada payudara payudara tidak simetris / mengalami perubahan bentuk dan ukuran karena mulai timbul pembengkakan ada perubahan kulit :
Source: scribd.com
Askep ca mamae yang berasal dari berbagai sumber dan dirangkum secara singkat dan tetap informatif. Gambar tumor jinak lipoma removal, herbalism, cancer, herbal remedies, askep tumor mammae yang berasal dari. Askep ca mamae stadium 3 · ca mamae · ca mamae · askep mawar ca mamae istirahat tidur. Gambar tumor jinak lipoma removal, herbalism, cancer, herbal remedies, askep tumor mammae yang berasal dari. Tumor mamae adalah adalah karsinoma yang berasal dari parenkim, stroma, areola dan papilla mamma.
Source: worldhealth-bokepzz.blogspot.com
Rekontruksi / pembedahan rekontruksi/ pembedahan ini dilakukan tindakan pembedahan tergantung pada Askep ca mamae yang berasal dari berbagai sumber dan dirangkum secara singkat dan tetap informatif. Pada tanggal 15 mei 2019 pasien masuk ruang cempaka rumah sakit umum dengan keluhan sesak napas pada pemeriksaan cityscan ditemukan ca mamae dan efusi pleura. Keluarga mengatakan awalnya timbul benjolan sebesar biji kelereng pada mamae kanan tidak nyeri dan tidak berpindah (menetap). Tumor yang menyebar ke tempat yang jauh disebut metastasis.
Source: scribd.com
Simpan simpan pathway tumor mammae untuk nanti 0% 0% menganggap dokumen ini bermanfaat, tandai dokumen ini sebagai bermanfaat 0% 0% menganggap dokumen ini tidak bermanfaat, tandai dokumen ini sebagai tidak bermanfaat Rekontruksi / pembedahan rekontruksi/ pembedahan ini dilakukan tindakan pembedahan tergantung pada Askep ca mamae stadium 3 · ca mamae · ca mamae · askep mawar ca mamae istirahat tidur. Ca mammae merupakan tumor ganas yang tumbuh di dalam jaringan payudara. Kanker payudara metastasis tidak dapat disembuhkan tetapi dapat
Source: davvhieedreeo.blogspot.com
Pengertian karsinoma mamae karsinoma mamae adalah kanker pada jaringan payudara (irianto, 2015). Aris wibowo (a11000615) program studi s1 keperawatan sekolah tinggi ilmu kesehatan muhammadiyah gombong 2013 bab i pendahuluan a. Keluarga mengatakan awalnya timbul benjolan sebesar biji kelereng pada mamae kanan tidak nyeri dan tidak berpindah (menetap). Terapi radiasi terapi radiasi biasanya di lakukan sel infuse massa tumor untuk mengurangi kecenderungan kambuh dan menyingkirkan kanker resudial 3. Askep ca cancer kanker karsinoma tumor mamae, pengertian, manifeatasi klinis, patofisiologi, asuhan keperawatan, diagnosa keperawatan, tinjauan teori, konsep dasar
Source: scribd.com
Gambar tumor jinak lipoma removal, herbalism, cancer, herbal remedies, askep tumor mammae yang berasal dari. Relaksasi napas laoran dapat mengurangi rasa nyeri dan memperlancar sirkulasi o2 ke seluruh jaringan. Laporan pendahuluan tumor mammae tumor payudara. 2.1.4 pathway ca mammae mendesak pembuluh darah jaringa lain →bb turun keluar cairan putih di pengetahuan infeksi gambar 2.1 : Tumor mamae adalah adalah karsinoma yang berasal dari parenkim, stroma, areola dan papilla mamma.
Source: id.scribd.com
Nurarif dan kusuma, 2015) pre op post opefek anestesi massa tumor mendesak jaringan nyeri akut stress psikologi defisit ansietas pendidikan kesehatan fisiologi psikologi terputusnya otot/jaringan Mawar askep tumor mamae dengan pathway. Mawar askep tumor mamae dengan pathway. Kanker payudara metastasis tidak dapat disembuhkan tetapi dapat Askep ca mamae yang berasal dari berbagai sumber dan dirangkum secara singkat dan tetap informatif.
Source: yuflihul.blogspot.co.id
Dapat dilakukan jika tumor menyusut setelah terapi sistemik). Keluhan utama dapat berupa masa tumor dipayudara, rasa sakit, cairan pada Penebalan, cekungan, kulit pucat disekitar puting susu, mengkerut seperti kulit jeruk purut. Tumor yang menyebar ke tempat yang jauh disebut metastasis. Askep ca mamae stadium 3 · ca mamae · ca mamae · askep mawar ca mamae istirahat tidur.
Source: programmist.info
1 bab ii tinjauan pustaka 2.1 ca mammae kanker payudara (carcinoma mammaee) dalam bahasa inggris disebut breast cancer merupakan kanker pada jaringan payudara. Gambar tumor jinak lipoma removal, herbalism, cancer, herbal remedies, askep tumor mammae yang berasal dari. Nurarif dan kusuma, 2015) pre op post opefek anestesi massa tumor mendesak jaringan nyeri akut stress psikologi defisit ansietas pendidikan kesehatan fisiologi psikologi terputusnya otot/jaringan Aris wibowo (a11000615) program studi s1 keperawatan sekolah tinggi ilmu kesehatan muhammadiyah gombong 2013 bab i pendahuluan a. Kanker bisa tumbuh di dalam kelenjar susu, susukan susu, jaringan lemak, maupun jaringan ikat pada payudara (wijaya, 2005).
Source: academia.edu
Laporan pendahuluan tumor mammae tumor payudara. Gambar tumor jinak lipoma removal, herbalism, cancer, herbal remedies, askep tumor mammae yang berasal dari. Gambar tumor jinak lipoma removal, herbalism, cancer, herbal remedies, askep tumor mammae yang berasal dari. Penebalan, cekungan, kulit pucat disekitar puting susu, mengkerut seperti kulit jeruk purut. 2.1.4 pathway ca mammae mendesak pembuluh darah jaringa lain →bb turun keluar cairan putih di pengetahuan infeksi gambar 2.1 :
This site is an open community for users to do sharing their favorite wallpapers on the internet, all images or pictures in this website are for personal wallpaper use only, it is stricly prohibited to use this wallpaper for commercial purposes, if you are the author and find this image is shared without your permission, please kindly raise a DMCA report to Us.
If you find this site beneficial, please support us by sharing this posts to your favorite social media accounts like Facebook, Instagram and so on or you can also bookmark this blog page with the title pathway tumor mamae by using Ctrl + D for devices a laptop with a Windows operating system or Command + D for laptops with an Apple operating system. If you use a smartphone, you can also use the drawer menu of the browser you are using. Whether it’s a Windows, Mac, iOS or Android operating system, you will still be able to bookmark this website.



