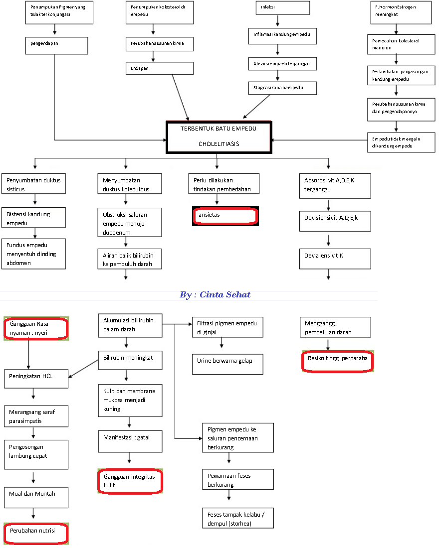
Pathway Batu Empedu. Faktor biologi (jenis kelamin), faktor lingkungan, faktor penyakit. Hal ini menyebabkan terjadinya peningkatan tekanan dinding kandung empedu dan menimbulkan nyeri yang disebut dengan kolik biliaris. Risiko kekambuhan ditemukan lebih rendah pada pasien dengan batu tunggal. Bab ii laporan pendahuluan a.
Pathway ileus obstruksi From scribd.com
Di negara barat penderita banyak. Hal ini menyebabkan terjadinya peningkatan tekanan dinding kandung empedu dan menimbulkan nyeri yang disebut dengan kolik biliaris. Definisi kolelitiasis atau batu empedu pada hakekatnya merupakan endapan satu atau lebih komponen empedu (kolesterol, bilirubin, garam empedu, kalsium dan protein). Migrasi keduktus sistikus akan menyebabkan obstruksi yang dapat menimbulkan iritasi zat kimia dan infeksi. Kandung empedu adalah kantong berbentuk buah pear yang terletak pada permukaan visceral hepar. Risiko kekambuhan ditemukan lebih rendah pada pasien dengan batu tunggal.
Walaupun demikian, sekali batu empedu mulai menimbulkan serangan nyeri kolik yang spesifik maka resiko untuk mengalami masalah dan penyulit akan terus meningkat.
Umumnya, gejala yang penderita rasakan diakibatkan oleh perpindahan batu empedu ke ductus cysticus sehingga terjadi sumbatan aliran empedu. Faktor biologi (jenis kelamin), faktor lingkungan, faktor penyakit. Migrasi keduktus sistikus akan menyebabkan obstruksi yang dapat menimbulkan iritasi zat kimia dan infeksi. Penatalaksanaan kolelitiasis atau batu empedu meliputi observasi, medikamentosa, atau tindakan operatif. Resiko terbentuknya batu semacam ini semakin besar pada pasien serosis, hemolisis dan infeksi percabangan bilier. Batu empedu (choleliths) adalah badan kristal terbentuk dalam tubuh dengan pertambahan atau concretion komponen.
Source: scribd.com
Cholelithiasis batu empedu pengertian penyebab patofisiologi pathway jenis batu empedu tanda dan gejala pemeriksaan lab pencegahan pengobatan dan komplikasi kesehatan ind 14. Umumnya, gejala yang penderita rasakan diakibatkan oleh perpindahan batu empedu ke ductus cysticus sehingga terjadi sumbatan aliran empedu. Cedera kimia (empedu) dan atau mekanik (batu empedu) pada mukosa 6. Kadang suatu infeksi bakteri menyebabkan terjadinya peradangan. Empedu dan gangguam aliran darah dan limfe, bakteri komensal kamudian berkembang biak 5.
Source: scribd.com
Hal ini menyebabkan terjadinya peningkatan tekanan dinding kandung empedu dan menimbulkan nyeri yang disebut dengan kolik biliaris. Risiko kekambuhan ditemukan lebih rendah pada pasien dengan batu tunggal. Kandung empedu adalah kantong berbentuk buah pear yang terletak pada permukaan visceral hepar. Di negara barat penderita banyak. Penatalaksanaan kolelitiasis atau batu empedu meliputi observasi, medikamentosa, atau tindakan operatif.
Source: scribd.com
(cahyono, 2014) kolelitiasis adalah material atau kristal yang terbentuk di dalam kandung empedu. Batu empedu bakteri jejas kimia trauma pada dinding mual muntah ketidakseimbangan kandung empedu komposisi empedu. Bakteri dan leukosit menghidrolisis bilirubin terkonjugasi dan asam lemak, sehingga akan terbentuk kristal kolesterol, calcium bilirubinate, dan garam kalsium lainnya. Fundus berbentuk bulat dan biasanya menonjol dibawah pinggir inferior hepar, dimana fundus berhubungan dengan dinding anterior abdomen setinggi ujung rawan costa ix. Sakit perut juga dapat disertai dengan gejala lain, seperti mual, muntah, hilang nafsu makan, urine berwarna gelap, sakit maag, dan diare.
Source: ayokitabelajaryu.blogspot.com
Bakteri dan leukosit menghidrolisis bilirubin terkonjugasi dan asam lemak, sehingga akan terbentuk kristal kolesterol, calcium bilirubinate, dan garam kalsium lainnya. Mekanisme ini menghasilkan batu empedu campuran. Cairan empedu yang tidak dialirkan mengakibatkan stasis dan bila ada batu akan mengiritasi menyebabkan terjadinya cholelithiasis. Fundus berbentuk bulat dan biasanya menonjol dibawah pinggir inferior hepar, dimana fundus berhubungan dengan dinding anterior abdomen setinggi ujung rawan costa ix. Kantung empedu dibagi menjadi fundus, corpus dan collum.
Source: ayokitabelajaryu.blogspot.com
Risiko kekambuhan ditemukan lebih rendah pada pasien dengan batu tunggal. Bakteri dan leukosit menghidrolisis bilirubin terkonjugasi dan asam lemak, sehingga akan terbentuk kristal kolesterol, calcium bilirubinate, dan garam kalsium lainnya. Peritonitis adalah radang rongga perut, disebabkan karena rongga perut yang steril terkontaminasi oleh cairan empedu melalui suatu fistula ke rongga perut. Batu empedu dapat tersangkut disini dan menyebabkan obstruksi duktus sistikus.17 vesica fellea akan berakhir pada duktus sistikus yang berdiameter 7 mm dan dengan mukosa yang memiliki valvula spiralis (valves of heister). Cairan empedu yang tidak dialirkan mengakibatkan stasis dan bila ada batu akan mengiritasi menyebabkan terjadinya cholelithiasis.
Source: sumbberilmu.blogspot.com
Batu empedu asimtomatik dapat ditemukan secara kebetulan pada pembentukan foto polos abdomen dengan maksud lain. Umumnya, gejala yang penderita rasakan diakibatkan oleh perpindahan batu empedu ke ductus cysticus sehingga terjadi sumbatan aliran empedu. Batu ini tidak dapat dilarutkan. Kekambuhan batu empedu setelah terapi lt oral yang sukses adalah 10% dalam 5 tahun pertama, lebih seringnya pada 2 tahun pertama dan kemudian frekuensinya mulai menurun. Hal ini menyebabkan terjadinya peningkatan tekanan dinding kandung empedu dan menimbulkan nyeri yang disebut dengan kolik biliaris.
Source: kitapastisehat.com
Empedu dan gangguam aliran darah dan limfe, bakteri komensal kamudian berkembang biak 5. Umumnya, gejala yang penderita rasakan diakibatkan oleh perpindahan batu empedu ke ductus cysticus sehingga terjadi sumbatan aliran empedu. Hal ini disebabkan cukup banyak komplikasi yang dapat terjadi pada operasi terbuka. Observasi kolelitiasis seringkali ditemukan secara insidental saat melakukan pemeriksaan Batu empedu (choleliths) adalah badan kristal terbentuk dalam tubuh dengan pertambahan atau concretion komponen.
Source: lpkeperawatan.blogspot.com
Hal ini disebabkan cukup banyak komplikasi yang dapat terjadi pada operasi terbuka. Resiko terbentuknya batu semacam ini semakin besar pada pasien serosis, hemolisis dan infeksi percabangan bilier. Fundus berbentuk bulat dan biasanya menonjol dibawah pinggir inferior hepar, dimana fundus berhubungan dengan dinding. Di negara barat penderita banyak. Mekanisme ini menghasilkan batu empedu campuran.
Source: scribd.com
Faktor biologi (jenis kelamin), faktor lingkungan, faktor penyakit. Kekambuhan batu empedu setelah terapi lt oral yang sukses adalah 10% dalam 5 tahun pertama, lebih seringnya pada 2 tahun pertama dan kemudian frekuensinya mulai menurun. Obstruksi dan inflamasi hight risk kekurangan dinding kandung empedu volume cairan. Umumnya, gejala yang penderita rasakan diakibatkan oleh perpindahan batu empedu ke ductus cysticus sehingga terjadi sumbatan aliran empedu. Walaupun demikian, sekali batu empedu mulai menimbulkan serangan nyeri kolik yang spesifik maka resiko untuk mengalami masalah dan penyulit akan terus meningkat.
Source: sumantrinews.blogspot.com
Contohnya amiloidosis, distropi otot, gangguan endokrin seperti Cholelithiasis batu empedu pengertian penyebab patofisiologi pathway jenis batu empedu tanda dan gejala pemeriksaan lab pencegahan pengobatan dan komplikasi kesehatan ind 14. Neurogenik/fungsional (ileus paralitik) obstruksi yang terjadi karena suplai saraf otonom mengalami paralisis dan peristaltik usus terhenti sehingga tidak mampu mendorong isi sepanjang usus. Sekitar 95% penderita peradangan kandung empedu akut,memiliki batu empedu. Contohnya amiloidosis, distropi otot, gangguan endokrin seperti
Source: scribd.com
Batu empedu dapat tersangkut disini dan menyebabkan obstruksi duktus sistikus.17 vesica fellea akan berakhir pada duktus sistikus yang berdiameter 7 mm dan dengan mukosa yang memiliki valvula spiralis (valves of heister). Cholelithiasis adalah material atau kristal yang terbentuk di dalam kandung empedu (musbahi et al., 2019). Sekitar 95% penderita peradangan kandung empedu akut,memiliki batu empedu. Batu empedu dapat terbentuk cukup lama sebelum akhirnya menunjukkan gejala. Batu baru akan memberikan keluhan bila bermigrasi ke leher kandung empedu (duktus sistikus) atau ke duktus koledokus.
Source: alfianfreezone.blogspot.com
Kandung empedu adalah kantong berbentuk buah pear yang terletak pada permukaan visceral hepar. Obstruksi batu empedu, striktura, perlengketan, hernia dan abses 2. Batu empedu dapat terbentuk cukup lama sebelum akhirnya menunjukkan gejala. By nugraheni purwaningsih in empedu, kesehatan; Iritasi dinding kandung empedu gangguan rasa nyaman nyeri.
Source: scribd.com
Batu empedu (choleliths) adalah badan kristal terbentuk dalam tubuh dengan pertambahan atau concretion komponen. Cholelithiasis adalah material atau kristal yang terbentuk di dalam kandung empedu (musbahi et al., 2019). Penyandang batu empedu untuk mengalami gejala dan komplikasi relatif kecil. Definisi kolelitiasis atau batu empedu pada hakekatnya merupakan endapan satu atau lebih komponen empedu (kolesterol, bilirubin, garam empedu, kalsium dan protein). (cahyono, 2014) kolelitiasis adalah material atau kristal yang terbentuk di dalam kandung empedu.
Source: scribd.com
Kantung empedu dibagi menjadi fundus, corpus dan collum. Sakit perut juga dapat disertai dengan gejala lain, seperti mual, muntah, hilang nafsu makan, urine berwarna gelap, sakit maag, dan diare. Dengan usia lebih dari 40 tahun (cahyono. Batu empedu mengerosi dinding kandung empedu atau salurang empedu, menimbulkan saluran baru ke lambung, usus dan rongga perut. Definisi kolelitiasis atau batu empedu pada hakekatnya merupakan endapan satu atau lebih komponen empedu (kolesterol, bilirubin, garam empedu, kalsium dan protein).
Source: portorford.info
Gejala utama batu empedu adalah nyeri secara mendadak di bagian kanan atas atau tengah perut. Kandung empedu adalah kantong berbentuk buah pear yang terletak pada permukaan visceral hepar. Batu di dalam kandung empedu. Resiko terbentuknya batu semacam ini semakin besar pada pasien serosis, hemolisis dan infeksi percabangan bilier. Sakit perut juga dapat disertai dengan gejala lain, seperti mual, muntah, hilang nafsu makan, urine berwarna gelap, sakit maag, dan diare.
Source: sumbberilmu.blogspot.com
Kekambuhan batu empedu setelah terapi lt oral yang sukses adalah 10% dalam 5 tahun pertama, lebih seringnya pada 2 tahun pertama dan kemudian frekuensinya mulai menurun. Hal ini menyebabkan terjadinya peningkatan tekanan dinding kandung empedu dan menimbulkan nyeri yang disebut dengan kolik biliaris. Kantung empedu dibagi menjadi fundus, corpus dan collum. Batu empedu merupakan endapan satu atau lebih komponen empedu kolesterol, bilirubin, garam empedu, kalsium, protein, asam lemak dan fosfolipid (price & wilson, 2005). Batu ginjal dengan presentase 30% dari jumlah 100.000 jumlah penderita batu ginjal di negara barat lebih 90% batu saluran kemih diterapi secara minimal invasif atau endourologi, dan sisanya secara medikamentosa maupun operatif.
Source: scribd.com
Batu ini tidak dapat dilarutkan. Migrasi keduktus sistikus akan menyebabkan obstruksi yang dapat menimbulkan iritasi zat kimia dan infeksi. Di negara barat penderita banyak. By nugraheni purwaningsih in empedu, kesehatan; Batu empedu bakteri jejas kimia trauma pada dinding mual muntah ketidakseimbangan kandung empedu komposisi empedu.
Source: scribd.com
Fundus berbentuk bulat dan biasanya menonjol dibawah pinggir inferior hepar, dimana fundus berhubungan dengan dinding anterior abdomen setinggi ujung rawan costa ix. Migrasi keduktus sistikus akan menyebabkan obstruksi yang dapat menimbulkan iritasi zat kimia dan infeksi. Dengan usia lebih dari 40 tahun (cahyono. Batu ini tidak dapat dilarutkan. Contohnya amiloidosis, distropi otot, gangguan endokrin seperti
This site is an open community for users to share their favorite wallpapers on the internet, all images or pictures in this website are for personal wallpaper use only, it is stricly prohibited to use this wallpaper for commercial purposes, if you are the author and find this image is shared without your permission, please kindly raise a DMCA report to Us.
If you find this site helpful, please support us by sharing this posts to your preference social media accounts like Facebook, Instagram and so on or you can also bookmark this blog page with the title pathway batu empedu by using Ctrl + D for devices a laptop with a Windows operating system or Command + D for laptops with an Apple operating system. If you use a smartphone, you can also use the drawer menu of the browser you are using. Whether it’s a Windows, Mac, iOS or Android operating system, you will still be able to bookmark this website.




