Flowchart Lulus Dan Tidak Lulus. Hasil rumus lulus dan tidak lulus excel. Diberikan nama dan nilai mahasiswa, jika nilai tersebut lebih besar atau sama dengan 60 maka mahasiswa tersebut dinyatakan lulus jika nilai lebih kecil dari 50 maka dinyatakan tidak lulus. Jika nilai >= 60 maka. Sebuah flowchart diawali dari satu titik start dan diakhiri dengan end.
TUGAS 4 METODE PERANCANGAN PROGRAM From yukiebae.blogspot.com
Data hanya berasal dari mahasiswa fakultas sains dan teknologi universitas sanata dharma lulusan tahun 2010 sampai 2018. Adapun pengembangan sistem ini menggunakan bahasa pemrograman php dan mysql.kompetensi dasar adalah pengetahuan, keterampilan dan sikap minimal yang harus dicapai oleh siswa untuk menunjukkan bahwa siswa telah menguasai standar kompetensi yang telah Berikut adalah diagram alur atau flowchratnya: Baca nama dan nilai mahasiswa. Berikut ini adalah beberapa contoh dari algoritma flowchart. Kali ini saya akan sharing flowchart bagaimana untuk menentukan kelulusan mahasiswa.
Nilai 46 s/d 55 grade d keterangan tidak lulus.
Respon apakah user lulus atau tidak lulus dalam respon. Nilai 0 s/d 45 grade e keterangan tidak lulus. Bentuk diamond diatas memiliki masukkan 1 garis panah dan keluaran 2 garis panah, ya dan tidak. Sebuah flowchart diawali dari satu titik start dan diakhiri dengan end. Nama mahasiswa dan nilai (sudah terbaca) kalau mahasiswa mendapat nilai >70 maka ket “ lulus” kalau mahasiswa mendapat nilai tidak lulus</strong>” data nama, nilai dan keterangan akan ditampilkan Flowchart menentukan bilangan ganjil atau genap 7.
Source: chusnulch-mdp.blogspot.com
“jika lulus == tidak maka cetak teks kamu harus ikut remidi”. Nilai 0 s/d 45 grade e keterangan tidak lulus. Tugas 4 metode perancangan program. Setelah didrop, anda akan mendapatkan hasil perhitungan yang benar berdasarkan standar yang anda tentukan sendiri. Perhatikan juga bagaimana bentuk panah setelah mengisi variabel keterangan = tidak lulus
Source: sharingconten.com
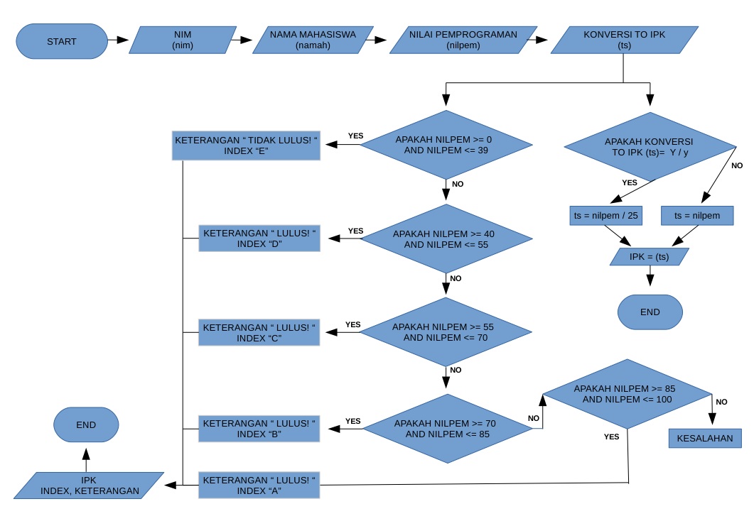
Nilai 46 s/d 55 grade d ket tidak lulus. Nilai 46 s/d 55 grade d ket tidak lulus. Buatlah algoritma dalam bentuk pseudocode dan flowchart dari kedua soal berikut 1. Buatlah pseudocode dan flowchart untuk menentukan nilai dan lulus atau tidak lulus dengan ketentuan. Flowchart mulai baca nama & nillai nilai >= 56 ketr lulusketr tdk lulus yatidak tulis nama & ketr selesai 10.
Source: muliapatara.blogspot.com
Jika nilai tidak >= 40 “tidak lulus/mengulang”. Berikut ini adalah beberapa contoh dari algoritma flowchart. #include<stdio.h> int main() { int a,b; Kali ini saya akan sharing flowchart bagaimana untuk menentukan kelulusan siswa. Hasil rumus lulus dan tidak lulus excel.
Source: fivifiand.blogspot.com
Jadi setiap kali menggunakan bentuk diamond harus ada 1 garis panah masuk dan 2 garis panah keluar. Menentukan bilangan ganjil atau genap. Baca nama dan nilai siswa. Nilai 0 s/d 45 grade e ket tidak lulus. Nilai 81 s/d 100 grade a ket lulus.
Source: pradanaziq.com
Setelah didrop, anda akan mendapatkan hasil perhitungan yang benar berdasarkan standar yang anda tentukan sendiri. Sebaliknya siswa dinyatakan tidak lulus. Inputkan sebuah bilangan (bilangan bulat) bagi bilangan yang sudah diinputkan dengan angka 2. Nilai 66 s/d 80 grade b ket lulus. Algoritma harus berhenti setelah menjalankan sejumlah langkah terbatas.
Source: iwanpolines.blogspot.com
Algortima menentukan bilangan ganjil atau genap. Nilai 46 s/d 55 grade d ket tidak lulus. Nilai 0 s/d 45 grade e keterangan tidak lulus. Algoritma pseude code persoalan :di berikan data berupa nama dan nilai siswa, jika nilai siswa lebih besar atau sama dengan 65 maka siswa tersebut dinyatakan lulus, sedangkan jika nilainya lebih kecil dari 65 maka siswa tersebut dinyatakan tidak lulus Kali ini saya akan sharing flowchart bagaimana untuk menentukan kelulusan mahasiswa.
Source: anamalmusyaffa.blogspot.com
Buatlah pseudocode dan flowchart untuk menentukan nilai dan lulus atau tidak lulus dengan ketentuan. Jika belum, ulangi proses pemeriksaan sampai jumlah peserta yang lulus mencapai 1.000 orang. Nilai 0 s/d 45 grade e keterangan tidak lulus. Buatlah pseudocode dan flowchart untuk menentukan nilai dan lulus atau tidak lulus dengan ketentuan. #include<stdio.h> int main() { int a,b;
Source: bustomiii.blogspot.com
Fungsi flowchart pada pemrograman adalah untuk memudahkan programmer ketika merancang sebuah program komputer. Bentuk diamond diatas memiliki masukkan 1 garis panah dan keluaran 2 garis panah, ya dan tidak. Menentukan bilangan ganjil atau genap. Nilai 0 s/d 45 grade e keterangan tidak lulus. Berikut ini adalah beberapa contoh dari algoritma flowchart.
Source: bayuawm.blogspot.com
Disini disebutkan ada 2 mata kuliah, saya memisalkan dua mata kuliah tersebut adalah mku dan prodi. Dapat memprediksi mahasiswa yang lulus tepat waktu dan tidak tepat waktu. Nilai 46 s/d 55 grade d keterangan tidak lulus. Ini adalah bentuk yang tidak boleh diubah. Bila nilainya 50 sampai dengan 59, maka harus mengikuti remidi.
Source: guratgarut.com
Fungsi flowchart pada pemrograman adalah untuk memudahkan programmer ketika merancang sebuah program komputer. Baca nama dan nilai mahasiswa. Nilai 46 s/d 55 grade d keterangan tidak lulus. Kali ini saya akan sharing flowchart bagaimana untuk menentukan kelulusan siswa. 5 contoh algoritma dan flowchart.
Source: iclass-simkn.blogspot.com
Algortima menentukan bilangan ganjil atau genap. Jika peserta yang lulus sudah mencapai 1.000 orang, maka proses pemeriksaan selesai. Nilai 66 s/d 80 grade b ket lulus. Nilai 0 s/d 45 grade e ket tidak lulus. Bentuk diamond diatas memiliki masukkan 1 garis panah dan keluaran 2 garis panah, ya dan tidak.
Source: ananghidayatullah.blogspot.com
Nilai 0 s/d 45 grade e ket tidak lulus. Bila nilainya 50 sampai dengan 59, maka harus mengikuti remidi. Bentuk diamond diatas memiliki masukkan 1 garis panah dan keluaran 2 garis panah, ya dan tidak. Jika belum, ulangi proses pemeriksaan sampai jumlah peserta yang lulus mencapai 1.000 orang. Sebuah flowchart diawali dari satu titik start dan diakhiri dengan end.
Source: sharingconten.com
Pseudocode baca nama, nilai jika nilai>=56 maka ketr lulus selain itu ketr tidak lulus tulis nama dan ketr 11. Sebaliknya siswa dinyatakan tidak lulus. Perhatikan juga bagaimana bentuk panah setelah mengisi variabel keterangan = tidak lulus Bila nilainya 50 sampai dengan 59, maka harus mengikuti remidi. Selain itu dinyatakan tidak lulus.
Source: dimasnugroho391.wordpress.com
Bila nilai rata rata lebih dari 60 siswa dinyatakan lulus. Algoritma yang telah dibuat dapat dicoba kebenarannya, dengan menerjemahkan ke dalam bahasa pemrograman, seperti algoritma yang saya buat dan saya coba keadalam bahasa program c++, program yang saya buat diatas digunakan untuk menghitung jumlah nilai mahasiswa pada satu mata kuliah dengan persentase nilai akhir yaitu 40% nilai uas, 30% nilai. 5 contoh algoritma dan flowchart. Caranya adalah dengan klik kiri pojok kanan bawah kolom i4 kemudian tahan dan tarik kebawah hingga mencapai kolom i11 ( drag and drop ke i11). Nilai 0 s/d 45 grade e ket tidak lulus.
Source: brainly.co.id
Tugas 4 metode perancangan program. Buatlah pseudocode dan flowchart untuk menentukan nilai dan lulus atau tidak lulus dengan ketentuan. Dapat membantu pihak akademik dalam meminimalisir mahasiswa yang lulus tidak tepat waktu. Jika peserta yang lulus sudah mencapai 1.000 orang, maka proses pemeriksaan selesai. Kali ini saya akan sharing flowchart bagaimana untuk menentukan kelulusan mahasiswa.
Source: khoiruibadirohman.blogspot.com
Buatlah pseudocode dan flowchart untuk menentukan nilai dan lulus atau tidak lulus dengan ketentuan. Algoritma yang telah dibuat dapat dicoba kebenarannya, dengan menerjemahkan ke dalam bahasa pemrograman, seperti algoritma yang saya buat dan saya coba keadalam bahasa program c++, program yang saya buat diatas digunakan untuk menghitung jumlah nilai mahasiswa pada satu mata kuliah dengan persentase nilai akhir yaitu 40% nilai uas, 30% nilai. Setelah ditarik, hasilnya akan seperti ini. Tugas 4 metode perancangan program. Tugas 4 metode perancangan program.
Source: masnurul.com
Flowchart menentukan bilangan ganjil atau genap 7. Caranya adalah dengan klik kiri pojok kanan bawah kolom i4 kemudian tahan dan tarik kebawah hingga mencapai kolom i11 ( drag and drop ke i11). Algortima memiliki nol atau lebih masukan. Hasil rumus lulus dan tidak lulus excel. Jika peserta yang lulus sudah mencapai 1.000 orang, maka proses pemeriksaan selesai.
Source: aulish.blogspot.com
Diterima makin bertambah, namun tidak semua mahasiswa dapat lulus tepat waktu sesuai dengan masa studi yang ditempuh sehingga mengakibatkan penumpukan jumlah mahasiswa yang tidak lulus sesuai dengan masa periode kelulusannya. Jika nilai >= 60 maka. Flowchart mulai baca nama & nillai nilai >= 56 ketr lulusketr tdk lulus yatidak tulis nama & ketr selesai 10. Diberikan nama dan nilai mahasiswa, jika nilai tersebut lebih besar atau sama dengan 60 maka mahasiswa tersebut dinyatakan lulus jika tidak maka dinyatakan tidak lulus. Buatlah pseudocode dan flowchart untuk menentukan nilai dan lulus atau tidak lulus dengan ketentuan:
This site is an open community for users to do sharing their favorite wallpapers on the internet, all images or pictures in this website are for personal wallpaper use only, it is stricly prohibited to use this wallpaper for commercial purposes, if you are the author and find this image is shared without your permission, please kindly raise a DMCA report to Us.
If you find this site adventageous, please support us by sharing this posts to your own social media accounts like Facebook, Instagram and so on or you can also save this blog page with the title flowchart lulus dan tidak lulus by using Ctrl + D for devices a laptop with a Windows operating system or Command + D for laptops with an Apple operating system. If you use a smartphone, you can also use the drawer menu of the browser you are using. Whether it’s a Windows, Mac, iOS or Android operating system, you will still be able to bookmark this website.





