Flowchart Array 2 Dimensi. Jika tidak ada lagi perubahan berarti data sudah terurut. S adalah variabel string untuk menyimpan susunan data di dalam stack. Oleh ilmuit post a comment. Bubble sort bubble sort (metode gelembung) adalah metode/algoritma pengurutan dengan cara melakukan penukaran data dengan tepat sebelahnya secara terus menerus sampai bisa dipastikan dalam satu iterasi tertentu tidak ada lagi perubahan.
NoviaRahma Array 2 Dimensi dan procedure From novrahma.blogspot.com
Bubble sort is a simple sorting technique in which a given set of elements provided in form of an array are sorted by simple conversion. Nyatakan pasangan data berikut dalam 2 buah larik x12345678910. We acknowledge this kind of 2d arrays java visual graphic could possibly be the most trending topic subsequently we allowance it in google plus or. Karena matriks adalah array 2 dimensi, maka loop pertama menyatakan indeks baris dan loop kedua menyatakan indeks kolom. Pada array 1 dimensi, dapat dikatakan bahwa array 1 dimensi terdiri atas 1 baris dan banyak kolom. Deklarasikan variabel integer i,j,m,n dan array a 3.
Sebab bahasa pemrograman ini menjadi salah satu yang populer dan banyak digunakan dalam dunia programming.
Menyatakan jenis tipe data elemen (int, char, float, dll) nama_var_array : Newer post older post home. Here are a number of highest rated 2d arrays java visual pictures upon internet. Jenis dimensi • array 2 dimensi 34 12 78 43 32 15 69 38 • array 3 dimensi page 1 page 2 page 3 page 4 deklarasi array multi dimensi tipe_data nama_var_array [uk 1][uk 2][uk n]; Pembahasan tentang larik / array 1 dimensi. Disebut pengurutan gelembung karena masing.
Source: cuitandokter.com
Program dan flowchart perkalian matriks. Program perkalian matriks bentuk perkalian matriks logika perkalian matriks: Pada array 1 dimensi, dapat dikatakan bahwa array 1 dimensi terdiri atas 1 baris dan banyak kolom. Proses yang terjadi di program ini : Memahami konsep stack secara sederhana easyread medium from.
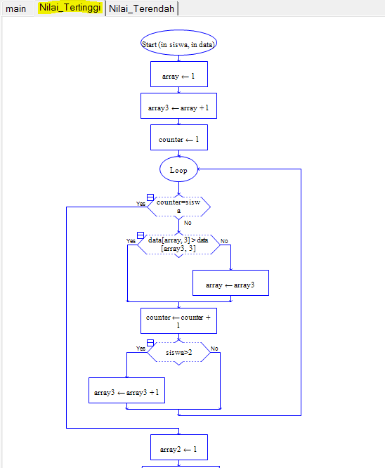
Source: novrahma.blogspot.com
Apa itu array satu dimensi. Misalnya c11 = a11xb11 + a12xb21. Here are a number of highest rated 2d arrays java visual pictures upon internet. Pada array 1 dimensi, dapat dikatakan bahwa array 1 dimensi terdiri atas 1 baris dan banyak kolom. Perkalian matriks dilakukan dengan cara mengalikan elemen kolom dari matrik a dengan elemen baris dari matriks b.
Source: rizkyfauzi11.blogspot.com
Mendefinisikan dan membuat matriks dengan menggunakan tipe data array 2. Dengan perumpamaan seperti itu, maka anda dapat memahami lebih jelas tentang array 2 dimensi ini. Jika masih belum paham pascal anda bisa membacanya melalui link di. Dalam contoh ini, diberikan 2 buah matriks a dengan ukuran mxn dan matriks b dengan ukuran pxq. Use lucidchart to visualize ideas make charts diagrams.
Source: novrahma.blogspot.com
Konversi array 2 dimensi ke 1 dimensi. We identified it from trustworthy source. Misalnya c11 = a11xb11 + a12xb21. Oleh ilmuit post a comment. Contoh flowchart array 2 dimensi bahasa, contoh flowchart array 2 dimensi java, contoh flowchart array 2 dimensi adalah, contoh flowchart ar.
Source: novrahma.blogspot.com
Array dua dimensi beserta contoh program pascal. Pada contoh diatas dideklarasikan sesuatu array yang bernama nilai dengan tipe data integer yang jumlah elemenya adalah maksimal 50 data dengan urutan elemen ditulis sebagaiberikut : Deklarasikan variabel integer i,j,m,n dan array a 3. Misalnya c11 = a11xb11 + a12xb21. Perkalian matriks dilakukan dengan cara mengalikan elemen kolom dari matrik a dengan elemen baris dari matriks b.
Source: novrahma.blogspot.com
Array satu dimensi adalah struktur data yang statis yang mempunyai 1 nama tetapi memiliki banyak tempat. Diagram kartesius merupakan diagram yang biasa kita pakai untuk membuat grafik. Misalnya c11 = a11xb11 + a12xb21. Materi ini mencakup subpokok bahasan array dimensi satu, dimensi dua, perhitungan matriks, dan pengenalan dimensi n dengan menggunakan tipe data array tujuan instruksional khusus: An array is a collection of elements of the same type placed in contiguous memory locations that can be individually referenced by using an index to a unique identifier.
Source: rizkyfauzi11.blogspot.com
Oleh ilmuit post a comment. Memahami konsep stack secara sederhana easyread medium from. Contoh flowchart array 1 dimensi. In this article, we will understand the. Oleh ilmuit post a comment.
Source: dolpman.blogspot.com
Post comments (atom) iklan atas artikel. Deklarasikan variabel integer i,j,m,n dan array a 3. Misalnya pada array larik diatas kita ingin mengakses nilai 8 yang terdapat pada indeks baris ke 1 dan indeks kolom ke 2 kemudian menampung nilai tersebut kedalam sebuah variabel yang bertipe int misal int tampung maka kita perlu menuliskan. Array 2 dimensi c++ itu bisa dikatakan seperti matrix. Flowchart to find maximum number in an array and minimum number in an array.
Source: slowintensive415.weebly.com
Flowchart to find maximum number in an array and minimum number in an array. Misalnya c11 = a11xb11 + a12xb21. Misalnya pada array larik diatas kita ingin mengakses nilai 8 yang terdapat pada indeks baris ke 1 dan indeks kolom ke 2 kemudian menampung nilai tersebut kedalam sebuah variabel yang bertipe int misal int tampung maka kita perlu menuliskan. Deklarasikan variabel integer i,j,m,n dan array a 3. It compares all the elements one by one and sort them accordingly.
Source: dokumen.tips
Use lucidchart to visualize ideas make charts diagrams. Apa itu array satu dimensi. Pembahasan tentang larik / array 1 dimensi. Array dua dimensi beserta contoh program pascal. Pada contoh diatas dideklarasikan sesuatu array yang bernama nilai dengan tipe data integer yang jumlah elemenya adalah maksimal 50 data dengan urutan elemen ditulis sebagaiberikut :
Source: spatabang.blogspot.com
Oleh ilmuit post a comment. Memahami konsep stack secara sederhana easyread medium from. Newer post older post home. Jika tidak ada lagi perubahan berarti data sudah terurut. Konversi array 2 dimensi ke 1 dimensi.
Source: rizkyfauzi11.blogspot.com
Sebab bahasa pemrograman ini menjadi salah satu yang populer dan banyak digunakan dalam dunia programming. Use lucidchart to visualize ideas make charts diagrams. Perkalian matriks dilakukan dengan cara mengalikan elemen kolom dari matrik a dengan elemen baris dari matriks b. Maka dari itu bahasa c++ seringkali dinilai penting untuk dipelajari, tak terkecuali di bangku kuliah. Pemrograman dasar dari array 2 dimensi adalah bagaimana cara melakukan input data matrik dan cara mencetak atau menampilkan hasilnya di layar komputer.
Source: novrahma.blogspot.com
Analogi yang sering dipakai seperti titik koordinat dalam diagram kartesius. Deklarasikan variabel integer i,j,m,n dan array a 3. Deklarasikan variabel baris dan kolom, array matrik a dan b. Contoh soal algoritma dan cara pengerjaannya menggunakan raptor from rahmad04.blogspot.com. Proses yang terjadi di program ini :
Source: rizkyfauzi11.blogspot.com
Mengimplementasikan tipe data array untuk matrik 3. Mendefinisikan dan membuat matriks dengan menggunakan tipe data array 2. Disini terdapat sumbu x dan sumbu y. Use lucidchart to visualize ideas make charts diagrams. Perkalian matriks dilakukan dengan cara mengalikan elemen kolom dari matrik a dengan elemen baris dari matriks b.
Source: indrie-21.blogspot.com
Contoh flowchart array 1 dimensi. Menyatakan jenis tipe data elemen (int, char, float, dll) nama_var_array : Selanjutnya kita input data sesuai yang telah diinput sebelumnya di jumlah baris dan kolom. Penjelasan ini merupakan lanjutan dari tugas 7.1 , di tugas 7.2 ini kita akan membahas studi kasus nomer 2. Dalam contoh ini, diberikan 2 buah matriks a dengan ukuran mxn dan matriks b dengan ukuran pxq.
Source: contohnda.blogspot.com
It compares all the elements one by one and sort them accordingly. Disebut pengurutan gelembung karena masing. Pada contoh diatas dideklarasikan sesuatu array yang bernama nilai dengan tipe data integer yang jumlah elemenya adalah maksimal 50 data dengan urutan elemen ditulis sebagaiberikut : Misalnya pada array larik diatas kita ingin mengakses nilai �8� yang terdapat pada indeks baris ke 1 dan indeks kolom ke 2, kemudian menampung nilai tersebut kedalam sebuah variabel yang bertipe int (misal int tampung), maka kita perlu. Menyatakan jenis tipe data elemen (int, char, float, dll) nama_var_array :
Source: kerkosa.blogspot.com
Deklarasikan variabel baris dan kolom, array matrik a dan b. Pada contoh diatas dideklarasikan sesuatu array yang bernama nilai dengan tipe data integer yang jumlah elemenya adalah maksimal 50 data dengan urutan elemen ditulis sebagaiberikut : Its submitted by organization in the best field. Flowchart array 2 dimensi c++ arrays in c++. Sebab bahasa pemrograman ini menjadi salah satu yang populer dan banyak digunakan dalam dunia programming.
Source: novrahma.blogspot.com
Use lucidchart to visualize ideas make charts diagrams. Apa itu array satu dimensi. Jenis dimensi • array 2 dimensi 34 12 78 43 32 15 69 38 • array 3 dimensi page 1 page 2 page 3 page 4 deklarasi array multi dimensi tipe_data nama_var_array [uk 1][uk 2][uk n]; Pada array 1 dimensi, dapat dikatakan bahwa array 1 dimensi terdiri atas 1 baris dan banyak kolom. Sebab bahasa pemrograman ini menjadi salah satu yang populer dan banyak digunakan dalam dunia programming.
This site is an open community for users to do submittion their favorite wallpapers on the internet, all images or pictures in this website are for personal wallpaper use only, it is stricly prohibited to use this wallpaper for commercial purposes, if you are the author and find this image is shared without your permission, please kindly raise a DMCA report to Us.
If you find this site adventageous, please support us by sharing this posts to your own social media accounts like Facebook, Instagram and so on or you can also save this blog page with the title flowchart array 2 dimensi by using Ctrl + D for devices a laptop with a Windows operating system or Command + D for laptops with an Apple operating system. If you use a smartphone, you can also use the drawer menu of the browser you are using. Whether it’s a Windows, Mac, iOS or Android operating system, you will still be able to bookmark this website.

